kepentingan jaringan pengangkutan di malaysia
Berbasikal adalah cara yang baik untuk masyarakat dalam usaha. Pengangkutan di Malaysia Kuiz.
Kepentingan Jaringan Pengangkutan Di Malaysia Englshsabr
Pengangkutan Awam Bandar- Kementerian Pengangkutan.
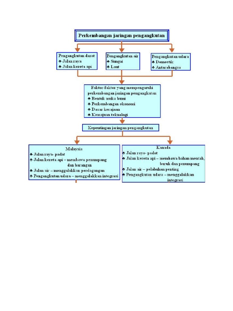
. Jenis pengangkutan Di Malaysia. KEPENTINGAN PENGANGKUTAN DARATUDARA DAN AIR DI MALAYSIA KEPENTINGAN PEGANGKUTAN DARAT MEMBAWA PENUMPANG DAN BARANGAN MEMBAWA PENUMPANG Memudahkan mobiliti penumpang dan mempercepat proses mengangkut bahan mentah ke kilang atau pasaran Mempertingkatkan darjah ketersampaian. Pelabuhan utama di Malaysia 313 Memberi contoh pengangkutan awam di Malaysia 314 Menghuraikan faktor-faktor yang mempengaruhi jaringan pengangkutan di Malaysia 315 Membezakan kepentingan pengangkutan darat udara dan air di Malaysia 316 Menilai kepentingan pengangkutan awam di Malaysia.
An Associate International Member of the UK Geographical Association the Assistant Afternoon Supervisor of Gurun Secondary School Kedah Malaysia a Geography teacher with 28 years of teaching experience and holds a masters degree in Geography former outdoor education trainer an education application developer an. Kepentingan Jaringan Pengangkutan by Syafiq Zainal. Jaringan pengangkutan pesat dibangunkan di kawasan kegiatan ekonomi tertumpu seperti perniagaan perdagangan pendidikan dan sebagainya seperti di bandar Kuala Lumpur.
Mengangkut hasil ptanian ke pasa. Using Prezi Video for virtual sales presentations that convert. Landasan Kereta Api - Jaringan pengangkutan di Malaysia Penghijrahan - Kepentingan pengangkutan di Malaysia Dasar Kerajaan - Faktor yang mempengaruhi jaringan pengangkutan di Malaysia Malaysia mempunyai jaringan jalan raya yang - maju dan cekap Lebuh raya dibina - untuk mempercepat dan memudahkan perjalanan Jenis jalan raya di negara Malaysia - Jalan.
Kepentingan Pengangkutan Darat Udara Dan Air Di Malaysia Youtube. A KTM Komuter b Bas c Teksi 9 Apakah kepentingan pengangkutan awam di Malaysia. Pantai barat Semenanjung Malaysia yang luas dan.
Masalah Pengangkutan Awam Yang Dihadapi Di Malaysia. Saturday January 8 2022. Kepentingan Jaringan Sistem Pengangkutan.
Kepentingan pengangkutan darat. Dahulu pengangkutan juga dibina di kawasan terdapat sumber mineral seperti bijih timah di taiping untuk dihantar ke pusat perdagangan. Keadaan ini menyebabkan bandar besar seperti Kuala Lumpur mengalami kesesakan trafik dan masalah pencemaran udara.
Tiap-tiap elemen tersebut saling berkaitan dan memerlukan suatu sistem pengangkutan. KEPENTINGAN JARINGAN PENGANGKUTAN DAN PERHUBUNGAN DI MALAYSIA EKONOMI SOSIALPETEMPATAN DAN ALAM SEKITAR EKONOMI. Dengan adanya jaringan sistem pengangkutan ini penduduk akan lebih mudah dan cepat sampai ke destinasi yang dituju.
Jaringan landasan kereta api di Malaysia. Di antara elemen-elemen penting ialah tempat tinggal tempat bekerja atau belajar tempat membeli-belah dan tempat beristirahat. Perkembangan Dan Kepentingan Pengangkutan Di Malaysia nm260m74jy27.
Kesan sistem jaringan pengangkutan terhadap Malaysia. Awam greater klkv pada masa sama menambah baik perkhidmatan bas. FAKTOR-FAKTOR YANG MEMPENGARUHI JARINGAN PENGANGKUTAN DI MALAYSIA BENTUK MUKA BUMI Jalan raya dan jalan kereta api sesuai dibina di kawasan tanah pamah lembah sungai dan pinggir pantai.
Turut memainkan peranan dalam pembangunan negara Malaysia. Di samping itu kehendak masyarakat juga selalu berubah mengikut peredaran zaman. Pengangkutan yang lebih efisien berbanding dengan kenderaan persendirian dapat diwujudkan tambahan pula banyak tempat di ibu kota termasuk dalam jaringan pengangkutan awam tersebut.
Walaupun definisi pengangkutan disampaikan dengan cara berlainan tetapi masih membawa maksud yang sama iaitu pengangkutan. PENDAHULUAN Pengangkutan bermaksud membawa barangan dari satu tempat ke satu tempat yang lainSelain itu pengertian pen. PENGANGKUTAN AWAM DI MALAYSIA DARAT AIR UDARA Bas Feri Kapal Teksi terbang Bot GrabUber Helikopter Kereta api Monorel ETS LRT MRT Komuter FAKTOR YANG MEMPENGARUHI JARINGAN PENGANGKUTAN Bentuk muka bumi memainkan peranan penting dalam pembinaan jalan raya dan jalan kereta api.
PERKEMBANGAN JARINGAN PENGANGKUTAN BAB 15 2. Perkembangan Dan Kepentingan Pengangkutan Di Malaysia. PENDAHULUAN Pengangkutan bermaksud membawa barangan dari satu tempat ke satu tempat yang lain.
Meningkatkan mobiliti barangan - pergerakan brg dari tempat pengeluaran ke tempat pemprosesan dan kilang melalui jalan darat udara dan laut. KEPENTINGAN JARINGAN PENGANGKUTAN PERHUBUNGAN DI MALAYSIA A EKONOMI 1. Kepentingan Sistem Pengangkutan di Malaysia.
Founder at Malaysian Ghost Research. Kepentingan pengangkutan di malaysia. A Menurunkan darjah ketersampaian b Mengurangkan kesesakan lalu lintas c Mengurangkan migrasi penduduk luar bandar 10 Yang manakah faktor yang menjelaskan bagi gambar tersebut.
JPJ Enforcement Station is an office building in Malaysia. 5 hours agokepentingan jaringan pengangkutan dan perhubungan di malaysia ekonomi sosialpetempatan dan alam sekitar ekonomi. How to get repeat customers.
How to schedule fewer meetings and get more done. - pergerakan barangan dr kilang ke tempat pengguna. Selain itu pengertian pengangkutan ini juga bermaksud kenderaan.
I Ketersampaian Jaringan sistem pengangkutan di Batang Kali membolehkan pergerakan penduduk dan meningkatkan tahap ketersampaian penduduk di sini. Pengangkutan udara kapal terbang jenis pengangkutan awam di malaysia juga secara umumnya boleh dibahagikan kepada dua 2 jenis iaitu. Ianya berikutan kewujudan jaringan jalan raya atau lebuh raya yang meluas maju dan cekap di kawasan tersebut.
Bab15 jaringan pengangkutan 1. Penjajah British telah membina jaringan. Berikut dikongsikan cadangan penambahbaikan pengangkutan awam di Malaysia bagi mengatasi masalah yang dihadapi.
Sudah menjadi kebiasaan setiap hari penduduk bandar akan memandu ke tempat kerja. Koleksi Karangan Bahasa Melayu PT3 1 Wajar atau tidak wajar Penggunaan Telefon Bimbit Di Sekolah 2 Kebaikan Menggunakan Pengangkutan Awam 3 Faktor-faktor peningkatan Masalah Disiplin 4 Langkah-langkah untuk meningkatkan semangat partiotik dalam kalangan masyarakat 5 Punca-punca Gejala Buli dan.
Geografi Tingkatan 2 Pengangkutan Di Malaysia Bab 5
Geografi Tingkatan 2 Pengangkutan Di Malaysia Bab 5
Perkembangan Dan Kepentingan Pengangkutan Di Malaysia Pdf
Kepentingan Jaringan Pengangkutan Pdf
Kepentingan Jaringan Pengangkutan Terhadap Pembangunan Pdf
Kepentingan Jaringan Pengangkutan By Syafiq Zainal
Hasil Kepentingan Jaringan Sistem Pengangkutan Pdf
Kepentingan Pengangkutan Darat Udara Dan Air Di Malaysia
Topik 05 Pengangkutan Di Malaysia Jom Tuisyen
Jaringan Pengangkutan Dan Perhubungan Di Malaysia Pdf
Kepentingan Pengangkutan Di Malaysia Fundacionfaroccr
Kepentingan Jaringan Pengangkutan Di Malaysia Savannagwf
Kepentingan Jaringan Pengangkutan Dan Perhubungan Di Malaysia Notes Pdf
Kepentingan Pengangkutan Udara Di Malaysia Wallpaper
Kepentingan Pengangkutan Darat Di Malaysia Afiit
Ppt Pengangkutan Dan Perhubungan Powerpoint Presentation Free Download Id 3322225


